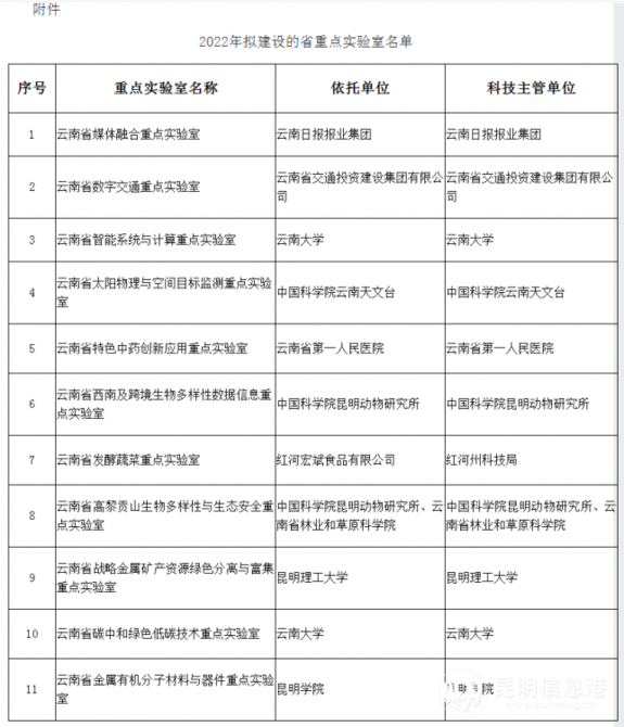
为贯彻落实省委、省政府重大决策部署,围绕云南省提出的全力打造世界一流“三张牌”、完善创新体系的要求,日前,云南省科技厅公布2022年拟建设省重点实验室名单,全省共计11个实验室拟入选。

据悉,本次重点实验室的建设综合考虑了现有重点实验室领域分布,在云南省前瞻引领领域、重大关键领域、优势特色领域规划布局省级重点实验室,完善国家、省部共建、省重点实验室3个层次的实验室体系。同时,申报围绕新一代信息技术、高原特色现代农业、生态保护及绿色制造3个领域进行。
记者了解到,本次共有87家实验室申报参评,经过对实验室研究水平与贡献、队伍建设与人才培养、开放交流与运行管理、作风学风建设、未来3年规划等方面的情况进行考核评估后,最终拟确定建设含云南省数字交通重点实验室在内的11家实验室为省级重点实验室。
